Desafío

Rediseñar todas las pantallas de la aplicación (en un formato que permita exportar las pantallas a Android e iOS). Que la interfaz se vea homogénea (los colores, los íconos tengan el mismo lenguaje en todos los paneles). Que los paneles compartan algunos menús, para que sea más factible para el usuario.

Investigación

Contexto

Smart Homy es una startup Chileno-India que ofrecen servicios de domótica. Se formaron hace 1 año y hoy en día trabajan con 9 fabricantes de dispositivos inteligentes.

Entrevista con el cliente

El desafío que Smart Homy nos plantea, es unificar el diseño de las pantallas, ya que cada interfaz junto con los dispositivos provienen de diferentes fabricantes. Por lo que nos plantean la necesidad de un protocolo de diseño para la futura aplicación que van a trabajar.

Benchmark

Dentro de esta etapa analizamos 3 referentes, donde destacamos el uso de videos explicativo de instalación de sus productos, un sistema de servicio al cliente, y usar los precios indicados en la plataforma. Más abajo podemos ver un cuadro con las características comparativas de cada uno de ellos.

Evaluación heurística

Para entender más a fondo cuáles eran los puntos críticos de la aplicación, comenzamos realizando una evaluación heurística, de las cual destacamos los siguientes puntos:

Diseño minimalista /


Visibilidad de estado del sistema


Reconocer antes de recordar /


Control y libertad de usuario


Empate entre el sistema y el mundo real


Consistencia y estándares /


Control y libertad de usuario


Ayuda y prevención de errores /


Reconocimiento y recuperación de errores

Testeo de Aplicación original.

Para corroborar nuestras observaciones dentro de la evaluación heurística, nos disponemos a testear el flujo que recorre el usuario al adquirir un producto Smart Homy, con el objetivo de identificar posibles puntos de dolor. En estas 4 etapas, identificamos un punto crítico en el proceso de instalación del dispositivo, donde sólo el 28.5% de los usuarios logran pasar a la etapa de uso del producto, con una duración promedio de 25 minutos. Pero una vez sorteada esta etapa, el uso del dispositivo es de fácil acceso.

Entrevista con usuarios de la aplicación.

Una vez testeada la aplicación con nuevos usuarios, nos dispusimos a entender, cómo es la relación de un usuario antiguo en la aplicación. Rescatamos la entrevista con Carlos, quien ha usado la app desde la primera versión, y a pesar de encontrar mejoras que le gustaría ver en futuras versiones, admite que ha tenido una buena experiencia de uso y recomienda las soluciones en domótica de Smart Homy a sus cercanos.

Uno de los puntos que resaltamos de su entrevista es un comentario confesando que él mismo ayudaba a instalar los productos a sus amigos, proceso que el usuario debería realizar sin tener que depender de asistencia externa.

“Estoy esperando nuevos productos de Smart Homy, siempre lo recomiendo a mis conocidos [...], me han pedido varias veces que les ayude en la instalación de ellos”

Síntesis/ Definir

Customer Journey Map.

Nos enfocamos en entender cómo es el flujo del usuario dentro de la aplicación, desde la bajada de la app hasta el uso de dispositivo.

  • Al iniciar el proceso, en la descarga de la aplicación tenemos un usuario emocionado por la nueva adquisición
  • En la etapa de registro el usuario comienza a tener algunas dificultades en reconocimiento de algunos input, sin embargo, el usuario logra completar la etapa de registro sin mayores inconvenientes.
  • Durante la instalación de dispositivo, detectamos frustración por parte de los usuarios en:
    • No tener como comprobar si su Wifi opera a 2.4GHz, información necesaria para el proceso de instalación
    • No tener información que respondiera al problema en particular
    • No saber cuánto tardaría el proceso
    • No saber cómo hacer parpadear el dispositivo, o tener que realizar el proceso varias veces para poder instalar
  • En la etapa de uso del dispositivo, no se detectaron mayores problemas, además de la consistencia de estándares.

Estos datos nos dieron una señal de alerta, considerando que nuestro primer desafío eran las interfaces de los diferentes dispositivos.

Diagrama de afinidad

Para comenzar a cerrar nuestro proceso investigativo nos reunimos a bajar y agrupar la información, en búsqueda de un patrón o lineamiento de trabajo próximo. Identificamos oportunidades de mejoras en los diferentes ejes temáticos;

  • Almacenamiento de la información-guardar información de usuario
  • WiFi - comprobar si el WiFi opera a 2.4 Ghz
  • Uso de dispositivo- La percepción general es que, “el dispositivo es intuitivo”.
  • Diseño de interfaz- mejorar consistencia visual de la aplicación.
  • Proceso de instalación- proceso más claro y simple.
  • Prevención, información y solución de errores- información

Insight

  • El usuario necesita saber si la velocidad de su wifi es mayor a 2.4Ghz
  • El usuario necesita mayor información del proceso de instalación
  • El usuario tiene dificultades durante la instalación de los productos
  • El usuario no sabe porque los datos que ingresa son necesarios
  • El usuario no sabe dónde obtener información que necesita para el proceso de instalación
  • El usuario necesita tener contacto con Smart Homy para problemas irresolutos

Ideación

How Might We ?

Con nuestro aprendizaje en mente, pasamos a la etapa de ideación de nuestro proceso de diseño, en donde la principal pregunta es;

¿Cómo podríamos facilitar la instalación de los productos?

LLuvia de ideas

Luego de la pregunta anterior realizamos una actividad en donde clasificamos las ideas en torno a nuestro objetivo.

¿Cómo podríamos facilitar la instalación de los productos?
  • Recorrido demo con interacción durante la instalación
  • Explicar que es el usuario quien da wifi al dispositivo
  • Confirmación de etapas (Wifi, ubicación, dispositivo)
  • Aumentar cantidad de explicación con ilustraciones
  • Detectar problema específico y dar sólo información para ese problema
  • Mostrar el paso a paso en la instalación
  • Retractarse en los procesos, dar la opción
  • Servicio al cliente
  • Colocar tiempo estimado de instalación
  • Explicar para qué se rellenan los campos como wifi, ubicación, etc
  • Videos explicativos de instalación

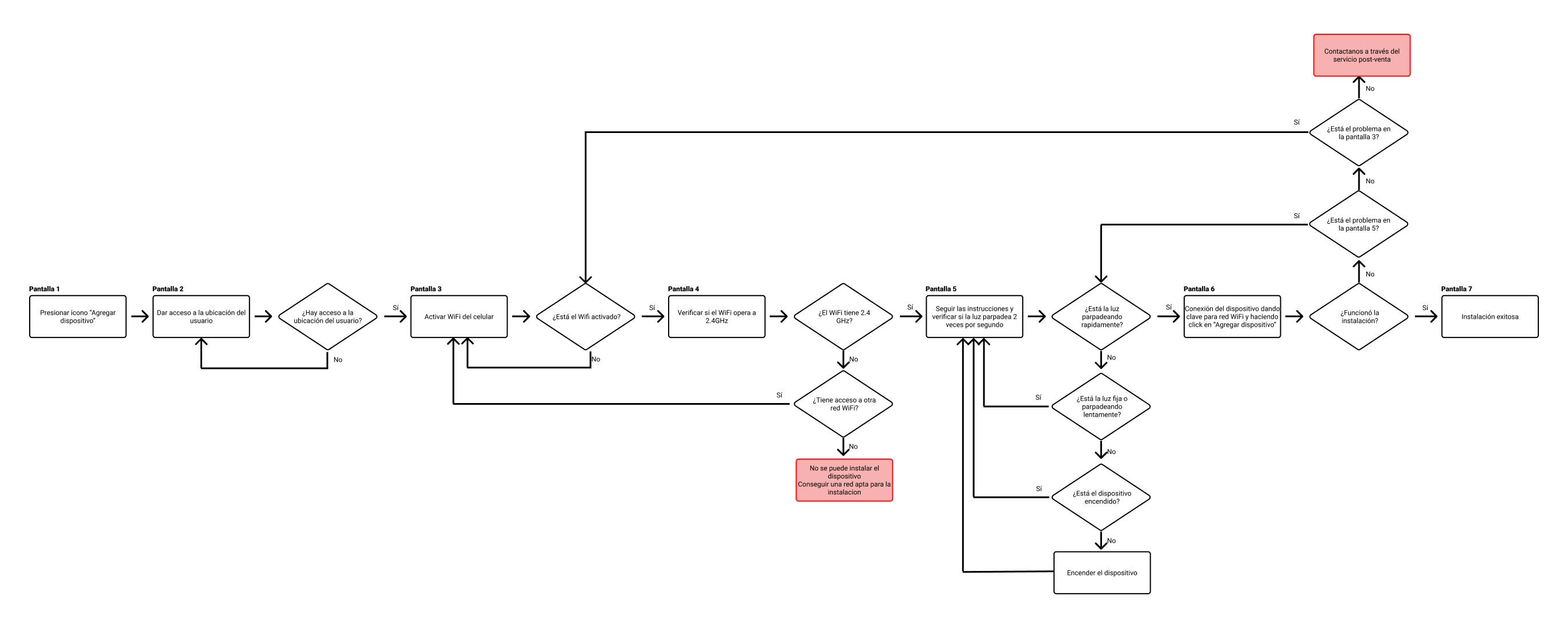
Diagrama de flujo

Para comprender el punto donde implementar las ideas producidas, realizamos un diagrama de flujo ideal que el usuario debería seguir para lograr una óptima instalación de dispositivo.

Guía de estilos.

Se creó una guía de estilo para dar mayor consistencia visual a la app en general y ser un apoyo de diseño en el futuro.

Prototipado

Prototipado de alta fidelidad

En nuestra propuesta proponemos la reorganización del flujo que realiza el usuario durante la instalación, para mejorar la detección y prevención de errores.

En la pantalla de inicio decidimos que el icono de Smart Homy con el signo más sea el botón “Agregar dispositivo”, ya que durante nuestros testeos los usuario pensaba que este icono se le podía hacer click.

El siguiente paso es el acceso obligatorio a la ubicación del dispositivo, con el fin de evitar el ingreso manual del WiFi. Además de tener acceso a las redes y dispositivos WiFi disponibles.

A continuación se debe realizar el ingreso a la red WiFi, a través de la selección de la red, al hacer click en el select se despliega la opción de activar el WiFi en caso de que este se encuentre desactivado y luego una lista de las redes disponibles.

De forma automática se realiza una comprobación de si la red opera a 2.4 GHz, evitando que el usuario trate de instalar el dispositivo en una red que no sea apta para la instalación.

Luego del mensaje de confirmación, ocurre la selección del dispositivo y la indicación para hacer parpadear el dispositivo. Este punto se encontraba al final del flujo original de instalación, por lo que el usuario contaba con aproximadamente un minuto para poder realizar los otros pasos, que en muchas instancias no era suficiente, lo cual generaba errores durante la instalación y/o la necesidad de volver a ejecutar esta acción.

Como último paso el usuario debe dar acceso WiFi al dispositivo, donde se muestra la pantalla de conexión en proceso y el mensaje de instalación exitosa.

Despliegue completo de flujo ideal del usuario

ENLACE NAVEGABLE DE FIGMA

Prototipado de alta fidelidad

Contacto

Constanza.jaime.a@gmail.com
+56 931 752 751